欢迎来到中国战略导弹部队军官的摇篮火箭军工程大学。火箭军工程大学是我国唯一一所培养战略导弹部队指挥技术人才的高等军事院校,是军队“双重”建设院校。
2026年攻读硕士学位研究生招生简章公告如下:
军队计划研究生
一、报考条件
招生对象为军队在职军官、军校应届本科毕业生、文职人员。考生的学业水平须符合下列条件之一:
(1)国家承认学历的应届本科毕业生(含普通高校、成人高校、普通高校举办的成人高等学历教育等应届本科毕业生)及自学考试和网络教育届时可毕业本科生,录取当年9月1日前须取得国家承认的本科毕业证书,否则录取资格无效。
(2)具有国家承认的大学本科毕业学历的人员。
(3)获得国家承认的高职(专科)毕业学历后满2年及以上的人员(毕业后到录取当年入学前,下同)或国家承认学历的本科结业生,达到与大学本科毕业生同等学历水平方能报考,且须符合以下条件:提供由培养单位出具的与报考学科、专业相关的高职(专科)与本科之间相差课程进修的成绩证明;有公开发表的与大学本科毕业程度相当的学术论文或科研成果;须通过大学英语四级考试;网报后须向学校提交能证明本人具有报考资格的材料原件。初试合格后,复试中须加试两门与报考专业相关的本科主干课程,加试科目不得与初试科目相同,加试方式为笔试。
(4)已获得硕士、博士研究生学历或学位人员。
军队计划考生除符合教育部关于学历学位、所学专业、工作经历、身体健康状况等方面的规定外,要求乙型肝炎表面抗原呈阴性,肝功能正常,无心脏病、传染病、慢性病(乙型肝炎表面抗原检测阳性,艾滋病病毒抗体检测阳性,血清梅毒螺旋体抗体检测阳性等,不合格)。
二、资格审查要求
(1)军队在职军官、文职人员。应当具有3年以上岗位任职经历(截至2026年9月1日)。报考前填写《报考研究生推荐审批表》,按照军官、文职晋升任用批准权限审批,逐级上报军委机关备案。火箭军工程大学将依据“军队在职干部报考研究生备案数据”和相关政策规定要求,审查考生报考资格。
(2)军队应届本科毕业生。报考前须填写《应届毕业生报考研究生推荐审批表》。本校考生报考条件另行通知。
三、其他说明
(1)非全日制专业学位研究生仅限军队在职人员报考;
(2)报名参加工程管理专业学位研究生的人员须有3年以上工作经验,以“同等学力”资格报考工程管理的,必须有5年以上工作经验;
(3)军队各类人员具体报考要求以军队下达相关通知为准。
无军籍地方研究生
一、招生计划
火箭军工程大学2026年招收全日制无军籍地方硕士研究生,暂不区分各学科专业招生计划。具体招生计划以教育部、军委机关正式下达的文件为准。
招生学科学术学位为控制科学与工程、计算机科学与技术、航空宇航科学与技术、兵器科学与技术,专业学位为电子信息、机械。二、报考条件
招生对象为地方普通高校应届本科毕业生或往届生。考生应符合教育部当年硕士研究生招生工作管理规定的有关条件。须符合下列条件:1.中华人民共和国公民。2.拥护中国共产党的领导,遵纪守法,品德良好。3.无传染性疾病,身体健康状况符合教育部和火箭军工程大学规定的体检要求(乙型肝炎表面抗原检测阳性,艾滋病病毒抗体检测阳性,血清梅毒螺旋体抗体检测阳性等,不合格)。4.考生的学业水平必须符合下列条件之一:(1)国家承认学历的应届本科毕业生(含普通高校、成人高校、普通高校举办的成人高等学历教育等应届本科毕业生)及自学考试和网络教育届时可毕业本科生,录取当年入学前须取得国家承认的本科毕业证书,否则录取资格无效。(2)具有国家承认的大学本科毕业学历的人员。(3)获得国家承认的高职(专科)毕业学历后满2年及以上人员(毕业后到录取当年入学前,下同)或国家承认学历的本科结业生,达到与大学本科毕业生同等学历水平方能报考,且须符合以下条件:提供由培养单位出具的与报考学科、专业相关的高职(专科)与本科之间相差课程进修的成绩证明;有公开发表的与大学本科毕业程度相当的学术论文或科研成果;须通过大学英语四级考试;网报后须向学校提交能证明本人具有报考资格的材料原件。初试合格后,复试中须加试两门与报考专业相关的本科主干课程,加试科目不得与初试科目相同,加试方式为笔试。(4)已获得硕士、博士研究生学历或学位人员。在读研究生报考须在报名前征得所在培养单位同意,并在录取前先办理原就读学校的退学手续。三、其他说明
1.可接收教育部批准的具有推免资格的普通高校应届本科生推荐免试攻读硕士学位研究生。
2.无军籍地方硕士研究生录取后不办理参军入伍手续,毕业后颁发教育部承认的学历和学位证书,自主就业。
3.学校按教育部有关标准收取无军籍地方研究生学费。设有国家奖学金、学业奖学金、新生奖学金等,按月发放助学金并面向无军籍研究生提供助研、助管岗位。适用对象和标准如下:国家奖学金:博士研究生30000元/人·年、硕士研究生20000元/人·年,具体名额标准和评选时间以当年教育部文件精神为准。学业奖学金:适用全日制非定向就业(全脱产学习且档案转入学校)无军籍研究生(100%覆盖)。博士研究生:一等学业奖学金18000元/人·年;二等学业奖学金12000元/人·年;三等学业奖学金10000元/人·年。硕士研究生:一等学业奖学金12000元/人·年;二等学业奖学金8000元/人·年;三等学业奖学金6000元/人·年。助学金:适用于全日制非定向就业(全脱产学习且档案转入学校)无军籍硕士研究生(100%覆盖)。每年分10个月按月发放(2月、8月按假期计算,不发放),博士研究生15000元/人·年,硕士研究生6000元/人·年。助研津贴:适用于无固定工资收入的无军籍研究生。博士研究生每人每月1500至5000元,硕士研究生每人每月500至2000元,具体以实际参与科研情况确定。助管津贴:设置部分兼职岗位鼓励研究生积极参与管理,提高综合素质,发放助管津贴。
报考流程及有关说明
一、报考流程
报名包括网上报名和网上确认两个阶段。
(一)网上报名
网上报名时间为2025年10月16日至10月27日,每天9:00-22:00(逾期不再补报)。网上预报名时间为2025年10月10日至10月13日。考生应在规定时间登录“中国研究生招生信息网”(http://yz.chsi.com.cn以下简称“研招网”)进行报名。报名前,请务必提前浏览报考须知,并按教育部、省级教育招生考试机构、报考点以及火箭军工程大学微信公众号“火大青春”发布的公告要求报名。
(二)网上确认
网上确认具体时间、要求由各省级教育招生考试机构根据教育部有关工作安排和本地区报考组织情况自行确定和公布。
请考生及时关注各省级教育招生考试机构发布的公告,所有考生均应当在规定时间内网上提交相关材料,并完成核对确认个人网上报名信息和采集本人图像信息等工作,逾期不再补办。
考生须按照网上确认公告要求提供真实、准确的信息,如有虚假信息或作假行为的,后果由考生自负。
网上确认通过后,军队考生须在11月15日前将本人证件复印件、学历学位证书(应届生提供学生证)复印件以及报考研究生推荐审批表原件(军队考生提供)通过顺丰或EMS邮寄到学校招生办。凡手续不全、资格不够、报考专业不符合要求的,火箭军工程大学不予核发准考证。
(三)初试
初试时间为2025年12月20日至21日,每天上午8:30-11:30,下午14:00-17:00。
考前10天左右,考生可凭网报用户名和密码登录“研招网”自行下载打印《准考证》。《准考证》使用A4幅面白纸打印,正反两面在使用期间不得涂改或书写。考生凭下载打印的《准考证》及居民身份证参加初试和复试。
请考生务必妥善保管个人网报用户名、密码及《准考证》、居民身份证等证件,避免泄露丢失造成损失。
(四)复试
复试时间拟定于2026年4月左右,在火箭军工程大学校内组织。
复试主要包含体检、身心素质考核、笔试和面试等。
(五)录取
按照“全面考核、择优录取、宁缺毋滥”的原则,根据考生成绩及所报考学科的生源和计划情况,拟定录取人员名单,报教育部和军委机关批准后发放录取通知书。录取工作一般于每年6月份完成。
二、特别说明
1、现役军人进行网上报名时,必须严格执行审批制度和保密制度。
2、考生网上报名时,报考点一般应选择考生就读学校所在省(区、市)的报考点或工作、户口所在地省级教育招生考试机构指定的报考点。
3、考生报考条件及招生政策如有变化和调整,以教育部和中央军委训练管理部正式下达的最新文件为准。
4、往年专业课参考资料可在招生信息网http://www.epgc.mil.cn或内部网研究生院网站中下载。
硕士研究生招生专业目录












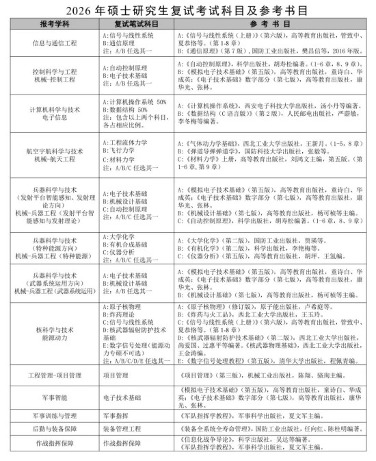
初试复试考试科目及参考书目


研究生招生办联系方式
地址:陕西省西安市灞桥区洪庆同心路2号
邮编:710025
联系部门:研究生招生办公室
联系人:鹿老师
联系电话:029-84742766
E-mail:hjjgcdx84742766@163.com
网址:https://www.epgc.mil.cn/
① 凡本站注明“稿件来源:中国教育在线”的所有文字、图片和音视频稿件,版权均属本网所有,任何媒体、网站或个人未经本网协议授权不得转载、链接、转贴或以其他方式复制发表。已经本站协议授权的媒体、网站,在下载使用时必须注明“稿件来源:中国教育在线”,违者本站将依法追究责任。
② 本站注明稿件来源为其他媒体的文/图等稿件均为转载稿,本站转载出于非商业性的教育和科研之目的,并不意味着赞同其观点或证实其内容的真实性。如转载稿涉及版权等问题,请作者在两周内速来电或来函联系。




中国教育在线
