学院简介

宝鸡职业技术学院是2003年4月经陕西省人民政府批准,教育部备案的一所公办全日制普通高等职业院校,地处华夏始祖炎帝故里、周秦文化发祥地、中国西部工业重镇、陕西省第二大城市——宝鸡市。
学院秉承百年办学优良传统,始终坚持以服务为宗旨,以就业为导向,走产教融合发展道路,按照内涵式与外延式发展并举、职业化与特色化并重的思路,形成以师范教育、医药卫生、装备制造、电子信息、财经商贸、土木建筑、生物与化工、农林牧渔、文化艺术等专业大类为主,融职业教育、技能培训、技术服务于一体的办学格局。学院遵循“产教融合、校企合作、工学结合、育训并举”的理念,积极推进基地、招生、教学、科研、就业“五位一体”合作模式,为学生搭建了广阔的就业创业平台,实现了企业与人才的无缝对接。建院以来,为社会培养高技能人才18万余名,应届毕业生平均就业率达95%以上。

★ 国有公办 百年名校(1902)
★ 全国急救教育试点学校
★ 全国服务全民终身学习实验校
★ 全国职业院校数字校园试点校
★ 全国职业教育信息化标杆校建设单位
★ 全国乡村振兴人才培养优质校
★ 中国职教就业百强院校
★ 中国职教西部地区高职院校产教融合卓越50强
★ 省级“双高计划”建设单位
★ 省级示范性高职院校
★ 省级文明校园
★ 省级平安校园
★ 省级园林式单位
★ 全省黄炎培职业教育优秀学校
★ 省级智慧校园示范校
★ 全省普通高校心理健康教育与咨询示范中心
拟招生专业目录

01 考生申请和文化素质考试报名
所有拟参加高职院校分类考试的考生,须于2月9日9∶00至2月11日17∶00,登录陕西省教育考试院门户网站(https://www.sneea.cn)或陕西招生考试信息网(https://www.sneac.com),向拟报考高职院校提出入学申请,申请成功代表已同步完成文化素质考试省级统考报名。
02 文化素质考试
文化素质考试省级统考考试时间为3月15日9∶00至12∶00,考试科目为语文、数学、英语,三科合卷,总分300分(各科满分100分)。
文化素质考试省级统考由市级、县级招生考试机构组织实施。考生可于考前一周登录陕西省教育考试院门户网站(https://www.sneea.cn)或陕西招生考试信息网(https://www.sneac.com)自行下载打印准考证。
03 职业技能考试
请考生及家长持续关注我院招生办公室微信公众号、招生网,具体安排以我院分类考试招生章程为准。
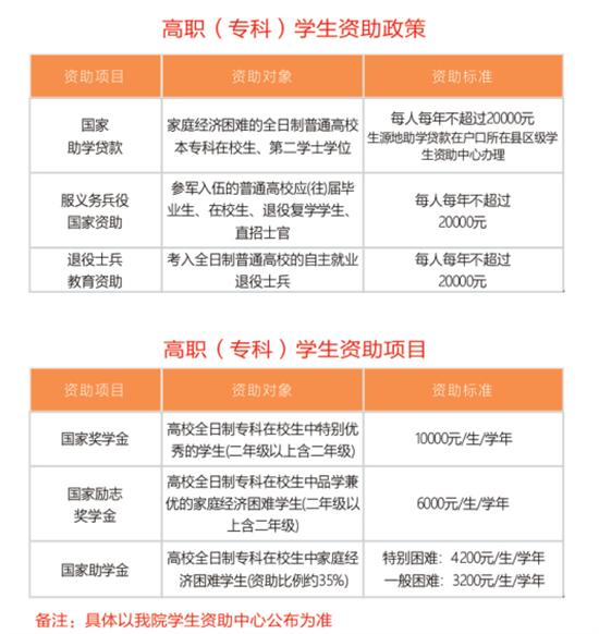
学生资助政策

各二级学院就业率

学院基础设施PART
01图书馆综合楼

图书馆是学院地标性建筑之一,坐落在校园中轴线上,建筑面积4.3万平方米,分东、西塔楼,设有朗读亭、电子阅览室、多功能研讨室、研修室、名人书屋、红色书屋等,可容纳3000人自修学习阅览,集现代化、信息化、多功能、全方位、多样化为一体,全面为师生提供图书借阅和读书阅读等公共文化服务活动。
图书馆馆藏丰富,现有图书245万册,拥有知网数据库、超星期刊数据库、维普考试知识服务平台、笔杆论文写作平台、云图有声、书生、汇雅电子图书借阅平台等。




PART 02宝鸡(国际)职业技能实训中心

全省首个市域产教融合公共实训中心——宝鸡(国际)职业技能实训中心项目总投资10.8亿元,其中工程建设投资5.18亿元,实验实训设备投资5.62亿元;总建筑面积9.9万平米,配套有凤栖楼公寓、成风餐厅、学术报告厅、实训作品展览厅,目前已投入使用。
实训中心内建设有现代装备制造实训基地、汽车制造实训基地、智能制造实训基地、电子信息实训基地、电商物流实训基地、农产品加工实训基地、智能建造实训基地和医疗康养实训基地等8个实训基地。依托8个实训基地实现“八中心、一基地、一站(所)”的功能,“八中心”即全市职教学生技能提升中心、校企合作示范中心、职业教育师资培训中心、产学研一体化示范中心、企业员工技能培训中心、科创中心、创新创业培训中心、职业技能鉴定中心;“一基地”为中小学科普教育和综合实践基地;“一站(所)”为职业技能鉴定站(所)。


PART 03体育场(游泳馆)

宝鸡职业技术学院体育场占地18000㎡,包括11人制标准天然草坪足球场,400m标准塑胶田径场,1824座的固定观众看台,曾为第十四届全国运动会足球比赛主场地。
场地具备完善的照明系统、监控系统,先进的电子显示设备和高清转播系统等,在承担学院日常体育教学、竞赛、训练任务的同时,也可满足国家级以上重大体育竞技赛事要求,是举办各类体育赛事和大型活动的理想场所。






PART 04灯光球场


PART 05文体中心

文体中心总建筑面积10968平方米,设有多功能舞台1座、篮球场2个、羽毛球场地6块、跆拳道馆1间、乒乓球馆1间,可同时容纳3500余名师生共同参加文体活动。


PART 06学生食堂
学养餐厅共三层,每一层美食各具特色。


达人餐厅建筑面积17000平方米,同时可容纳12000余名师生就餐,分地上四层、地下一层。港式茶点、烤鱼、寿司、自助火锅....应有尽有,是集餐饮、购物、休闲于一体的服务综合体。
PART 07学生宿舍
学院宿舍以6人间和4人间为主,辅以少量8人间。除一层外,均设置有淋浴间、洗衣房、晾衣房、热水区等功能区域。新生住宿学院按照专业统一安排。
宿舍内部▼


学生宿舍(四人间)


学生宿舍(六人间)


学生宿舍(八人间)

洗脸池(宿舍内)
公共空间▼


洗衣房、热水房


淋浴间
点击查看各二级学院介绍
① 凡本站注明“稿件来源:教育在线”的所有文字、图片和音视频稿件,版权均属本网所有,任何媒体、网站或个人未经本网协议授权不得转载、链接、转贴或以其他方式复制发表。已经本站协议授权的媒体、网站,在下载使用时必须注明“稿件来源:教育在线”,违者本站将依法追究责任。
② 本站注明稿件来源为其他媒体的文/图等稿件均为转载稿,本站转载出于非商业性的教育和科研之目的,并不意味着赞同其观点或证实其内容的真实性。如转载稿涉及版权等问题,请作者在两周内速来电或来函联系。




教育在线
