根据2026年报考数学与信息科学学院硕士研究生初试成绩情况和2026年国家分数线,数学与信息科学学院现接收调剂考生,现将有关调剂事项公告如下:
一、学院简介
数学与信息科学学院是宝鸡文理学院建立较早的本科院系之一,其前身是1975年宝鸡师范学院建立的数学系,2014年10月更名为数学与信息科学学院。2010年数学学科获批为学校申硕支撑学科立项建设项目,2015年学院获批学科教学(数学领域)专业型硕士授权点。2018年获批数学一级学科学术型硕士学位授权点(三个二级学科:基础数学,应用数学,计算数学)。
学院现有数学与应用数学、信息与计算科学、统计学三个本科专业。2006年数学与应用数学专业被陕西省授予本科名牌专业、2014年获批为陕西省专业综合改革试点项目、2019年专业获批为陕西省一流本科专业建设点、2020年获批为国家级一流本科专业建设点、2022年通过教育部本科师范专业二级认证、2024年又获批地方公费师范生招生培养资格。信息与计算科学专业为校级一流专业建设项目。
近年来,学院承担国家、省、市级项目100余项,累计资助经费600余万元,发表科研论文400余篇,被SCI、EI收录300余篇,ESI高被引论文9篇,获省、市级科研奖励30余项。学院现有教职工61人,其中教授10人(二级教授1人,三级教授1人),副教授24人。教师中具有博士学位24人,硕士生指导教师37人。在院研究生132人,本科生近1300余人。
二、调剂基本条件
1.符合宝鸡文理学院2026年硕士研究生招生简章中规定的调入专业的报考条件。
2.初试成绩(含加分)符合第一志愿报考专业和申请调剂专业在A类地区的全国初试成绩基本要求。
3.原则上调剂考生第一志愿专业与调入专业相同相近,或初试科目与调入专业初试科目相同相近。
4.符合各学科专业具体调剂要求。
5.只接收初试统考外国语为英语的调剂考生。
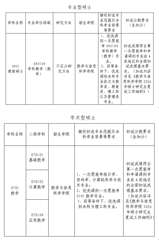
三、调剂专业

四、调剂工作基本程序及要求
1.2026年全国硕士研究生招生“网上调剂意向采集系统”于3月27日开通,“调剂服务系统”将于4月8日开通。考生调剂必须通过“全国硕士研究生招生调剂服务系统”(网址:https://yz.chsi.com.cn/)进行,未通过该系统调剂录取的考生一律无效。
2.各学院每次开放调剂系统持续时间不得低于12个小时。对申请同一学院同一专业、初试科目完全相同的调剂考生,按考生初试成绩择优遴选进入复试的考生名单。合格考生调剂志愿锁定时间最长不超过36小时。锁定时间到达后,如学院未明确受理意见,锁定解除,考生可继续填报其他志愿。
3.同意复试的考生在学校规定时间内登录调剂系统确认“复试通知”;复试合格的考生在学校规定时间内登录调剂系统接受“待录取通知”。未按照要求在规定时间内确认“复试通知”和“待录取通知”的考生,将在确认时间截止后取消相应资格。
4.学校根据调剂录取工作进度及时更新调剂专业信息并开放(关闭)相关专业调剂系统。
5.网络远程复试比例原则上不低于1:1.2,不高于1:4,现场复试比例原则上应不低于1:1.2,不高于1:3。合格生源比例不足的,按实际合格生源组织复试。
五、注意事项
1.考生在申请调剂前,应充分阅读、了解学校调剂公告相关要求,以及相关专业不同学习方式(全日制和非全日制)在招生、培养、奖助、就业等方面的政策区别。
2.调剂考生除需满足宝鸡文理学院调剂基本要求以外,还应仔细核对是否符合调剂专业的报考条件,且保证提交的材料真实有效。对不符合宝鸡文理学院调剂条件的考生,一经查实,立即取消其复试资格,即使已接受相关学院发送的复试通知,宝鸡文理学院也有权取消其复试资格。若因不符合宝鸡文理学院调剂要求或弄虚作假而造成无法复试或者无法通过上级招考部门录取检查的,由考生自行负责。
3.考生体检在考生拟录取后进行,所有拟录取考生均须参加体检。
4.调剂系统拟录取结束后,学校将向上级主管部门报送拟录取名单并接受录取检查。录取检查通过后,方为正式录取。
5.考生应慎重接受待录取通知,已在调剂系统中接受“待录取”的考生,学校将不予解锁。
6.同批次调剂复试后续如因考生放弃复试产生空额,将优先在系统中从已有的调剂志愿中增补。
7.本办法由宝鸡文理学院研究生院负责解释。如国家对研究生招生考试招生政策以及复试调剂工作有新的要求和规定,以国家政策为准。
数学与信息科学学院
2026年4月
① 凡本站注明“稿件来源:教育在线”的所有文字、图片和音视频稿件,版权均属本网所有,任何媒体、网站或个人未经本网协议授权不得转载、链接、转贴或以其他方式复制发表。已经本站协议授权的媒体、网站,在下载使用时必须注明“稿件来源:教育在线”,违者本站将依法追究责任。
② 本站注明稿件来源为其他媒体的文/图等稿件均为转载稿,本站转载出于非商业性的教育和科研之目的,并不意味着赞同其观点或证实其内容的真实性。如转载稿涉及版权等问题,请作者在两周内速来电或来函联系。




教育在线
