中国教育在线浙江站讯 (实习记者 鲁少辛 通讯员 何丽丹)11月以来,大关附小的党员干部进行了为期一个月的廉政廉洁教育。在学校党支部的有序组织下,大家积极参与廉政教育“四个一”活动:开展一次廉政教育警示;学习一本廉政教育书籍;检视一条廉政风险点;书写一幅廉政格言钢笔书法字。

开展一次廉政教育警示
在党员固定活动日上,大关附小全体党员干部认真学习了《村社党员干部违法违纪典型案例》,以案为鉴,广大党员干部深刻认识了基层违纪违法问题的具体表现和严重危害,从而进一步提升了廉洁意识,警钟长鸣。学习会后,全体党员干部一句话点评了学习感受。


学习一本党史廉政教育书籍
面向新时代,党员干部们除了必要的集中时政学习之外,还需要不断的自由阅读充电,学习一些党史国史、廉政廉洁以及哲学历史等方面的书籍。虽然是自由选择,但大关附小的党员老师们的购书单不仅思想层次高,且针对性强,凸显了浓厚的学习氛围。

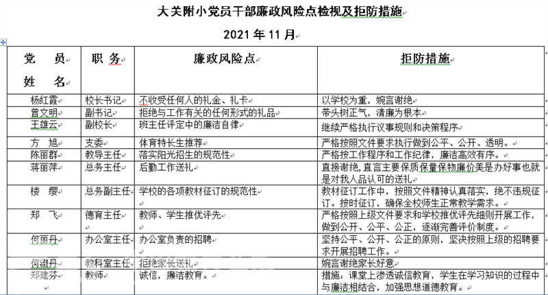
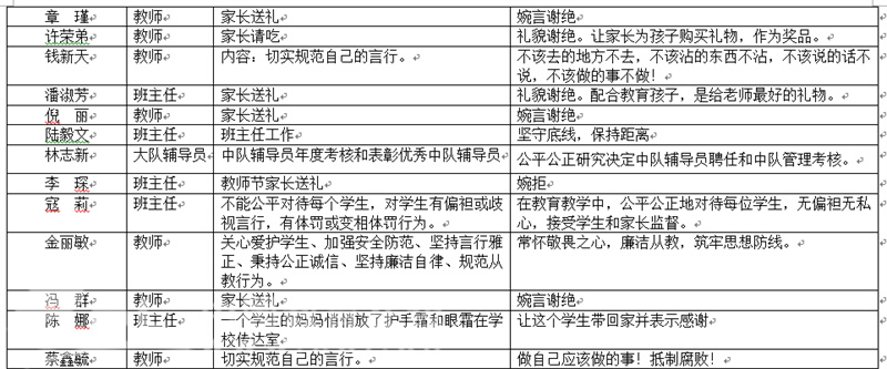
检视一条廉政风险点
学校的党员教师,大多在领导及各项管理岗位,都存在着“一岗双责”的职责。在日常的工作中,必须做到一手抓业务,一手抓廉政,防微杜渐;必须对自己分管的工作可能存在的廉政风险做到心中有数,警钟长鸣。这次廉政教育活动中,全体党员干部结合自己分管的工作及教育教学管理岗位,认真检视了廉政风险点,并提出了切实可行的拒防措施。


书写一幅廉政格言钢笔字
在11月的廉政教育月中,大关附小的党员老师们通过一系列的廉政学习教育,以一幅幅精美的廉政格言钢笔字,抒发了心中的学习感受,表达了廉洁正气,清廉自省之情。


大关附小一系列廉政教育学习活动,不仅筑牢了党员干部防腐拒变的思想防线,还为学校进一步地注入了廉洁清风,在党员干部的带领下,学校风清气正,正在朝着4A级现代化学校迈进。
① 凡本站注明“稿件来源:教育在线”的所有文字、图片和音视频稿件,版权均属本网所有,任何媒体、网站或个人未经本网协议授权不得转载、链接、转贴或以其他方式复制发表。已经本站协议授权的媒体、网站,在下载使用时必须注明“稿件来源:教育在线”,违者本站将依法追究责任。
② 本站注明稿件来源为其他媒体的文/图等稿件均为转载稿,本站转载出于非商业性的教育和科研之目的,并不意味着赞同其观点或证实其内容的真实性。如转载稿涉及版权等问题,请作者在两周内速来电或来函联系。




教育在线
