中国教育在线浙江站讯 (记者 陈显婷)2024高考将至,广大浙江考生又有一件人生大事待完成。
俗话说“七分考,三分报”,高考后,高考志愿填报这道“大题”无疑是摆在考生和家长面前的头等大事。
为了帮助广大浙江考生科学填报,圆梦大学,在浙江省普通高校招生研究会本科分会、浙江省高教学会招生委员会高职分会指导下,根据2024年浙江省高考进程,中国教育在线·浙江高考帮将联合杭州、宁波、温州、嘉兴、湖州、绍兴、金华、衢州、台州、丽水、萧山等地市教育考试部门,举办“2024年浙江省高考招生现场咨询会”(以下简称“咨询会”)。
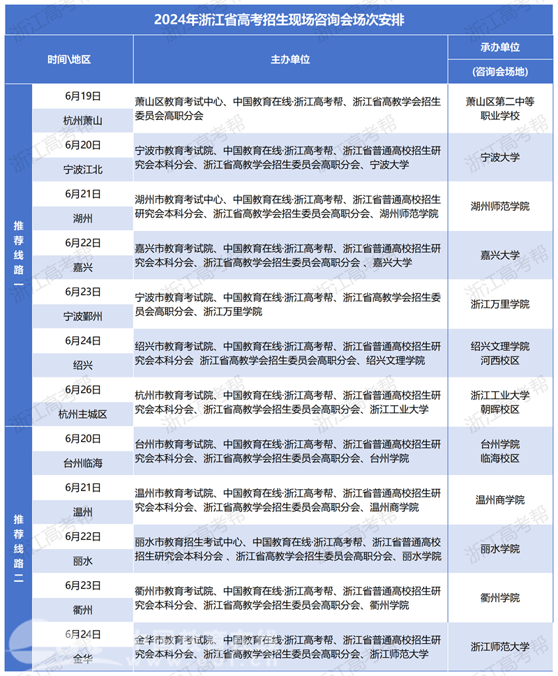
浙江省高招咨询会场次安排

届时,全国数十所高校招办的负责人将走进全省各地市,来到考生和家长的家门口,接受咨询,并交流最新招生政策和信息,为考生志愿填报奠定基础。各地市考生和家长可根据场次和时间安排,就近免费参与。
首场咨询会将于6月19日在杭州萧山启动,场地安排在萧山区第二中等职业学校;6月20-24日五天时间里,每天有在两地市同步举办的两场咨询会,分别是20日的宁波江北/台州临海、21日的湖州/温州、22日的嘉兴/丽水、23日的宁波鄞州/衢州和24日的绍兴/金华。
值得一提的是,在2024年高考出分后,也就是6月26日,主办方将在杭州主城区举办一场咨询会,场地安排在浙江工业大学朝晖校区,届时广大考生可更有针对性地向高校招办提问,为科学填报赋能。
每场咨询会均安排在当天上午8:30-12:00,考生和家长建议提前半小时到现场。
参加高招咨询会要问什么?
在高考备考最后的冲刺阶段,考生和家长的时间非常宝贵,如何能够更高效地参与咨询会?有技巧!那就是提前准备好想要咨询的问题。
每场咨询会一般会设置百余个高校的咨询展位,高校数量众多,想要“不白逛”,功课提前做。以下整理了几个关于咨询会上向招办老师提问的问题内容和方向,供考生和家长参考。
1.高校最新招生信息
在充分了解高校招生章程的基础上,考生可在咨询会上向招办老师咨询今年最新的招生情况,包含招生计划、招生专业(新增专业),与往年相比的政策变化等。对于一些特殊专业,咨询相关的身体条件、单科成绩要求等。
2.预估录取分数
考生和家长可以向招生老师详细了解相关专业近三年的录取情况,包括投档分数线、平均分、最高分等,还有今年预估的录取线、报考建议和其他需要注意事项等。
3.学校基本情况
(1)着重了解学校的重点专业、特色专业、学科建设等内容。
(2)了解校园环境和氛围,包括住宿情况、餐厅环境、周边商圈、学习管理及校园活动等。
(3)转专业政策、辅修政策等,奖学助学体系、绿色通道等。
(4)就读校区、报考优惠政策等。
4.人才培养和就业前景
考生和家长还可以咨询招办老师学校和专业相关的培养计划,以及未来的就业前景与发展,比如就业、升学(出国深造、考研或保研比例等)。
历年咨询会现场





参会联系事宜
全国有意向参与高招咨询会的高校,可与中国教育在线·浙江高考帮工作人员联系,获取邀请函,并对接后续事宜。高校招生老师需提前一天报到。联系方式如下:
吴老师 0571-85127621 13336170908
余老师 0571-85127601 13336124506
白老师 0571-85127513 18703898266

更多详情,请关注浙江高考帮微信公众号。

(责任编辑 赵洪河 余新花)
① 凡本站注明“稿件来源:教育在线”的所有文字、图片和音视频稿件,版权均属本网所有,任何媒体、网站或个人未经本网协议授权不得转载、链接、转贴或以其他方式复制发表。已经本站协议授权的媒体、网站,在下载使用时必须注明“稿件来源:教育在线”,违者本站将依法追究责任。
② 本站注明稿件来源为其他媒体的文/图等稿件均为转载稿,本站转载出于非商业性的教育和科研之目的,并不意味着赞同其观点或证实其内容的真实性。如转载稿涉及版权等问题,请作者在两周内速来电或来函联系。




教育在线
