安徽省教育招生考试院关于印发《安徽省高等教育自学考试课程免考实施细则》的通知
2025-12-18 来源:教育在线
教育在线自学考试频道了解到安徽省教育招生考试院关于印发《安徽省高等教育自学考试课程免考实施细则》的通知已公布,具体如下:
皖招考〔2025〕37号
安徽省教育招生考试院关于印发《安徽省高等教育自学考试课程免考实施细则》的通知
各市教育考试机构、主考学校、委托开考厅局、自考学习服务中心:
为进一步加强我省高等教育自学考试专业及课程建设,规范课程免考管理,经研究制定了《安徽省高等教育自学考试课程免考实施细则》,现印发给你们,请遵照执行并做好宣传解释工作。
安徽省教育招生考试院
2025年11月19日
安徽省高等教育自学考试
课程免考实施细则
为进一步规范高等教育自学考试课程免考管理工作,根据国务院《高等教育自学考试暂行条例》及全国考委《关于高等教育自学考试免考课程的试行规定》,结合我省实际,经研究制定安徽省高等教育自学考试课程免考实施细则。
一、免考对象
国家承认学历的全日制普通高等学校、经国家教育部批准或同意备案的成人高等学校的研究生、本科、专科毕业生(含符合条件的结业生、肄业生和退学生)以及高等教育自学考试毕业生,报考高等教育自学考试的,均可按本规定实施免考。
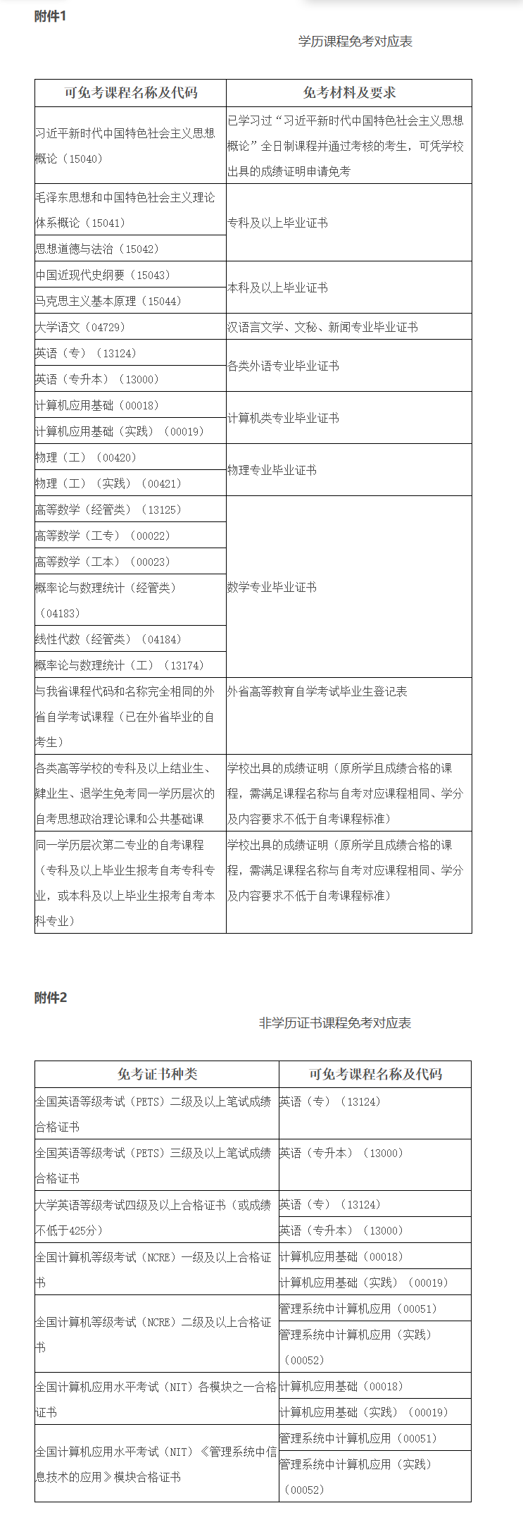
二、学历课程免考规定(免考对应表见附件1)
(一)思想政治理论课的免考。
1.专科及以上毕业生报考自学考试专科专业,或本科及以上毕业生报考自学考试本科专业,可凭毕业证书申请免考该专业除“习近平新时代中国特色社会主义思想概论”(15040)以外的其他两门思想政治理论课。
2.已学习过“习近平新时代中国特色社会主义思想概论”全日制课程并通过考核的考生,可凭学校出具的成绩证明申请免考自考专、本科思想政治理论课“习近平新时代中国特色社会主义思想概论”(15040)。
(二)专科及以上毕业生报考高等教育自学考试各专业的考试,可凭毕业证书申请免考与原所学专业相应的公共基础课程,具体如下:
1.数学专业毕业生可免考:高等数学(经管类)(13125)、高等数学(工专)(00022)、高等数学(工本)(00023)、概率论与数理统计(经管类)(04183)、线性代数(经管类)(04184)、概率论与数理统计(工)(13174);
2.各类外语专业毕业生可免考:英语(专)(13124)、英语(专升本)(13000);
3.物理专业毕业生可免考:物理(工)(00420);物理(工)(实践)(00421);
4.汉语言文学、文秘、新闻专业毕业生可免考:大学语文(04729);
5.计算机类专业毕业生可免考:计算机应用基础(00018)、计算机应用基础(实践)(00019)。
(三)报考同一学历层次第二专业的免考。专科及以上毕业生报考自学考试专科专业,或本科及以上毕业生报考自学考试本科专业,可凭学校出具的成绩证明申请免考课程名称相同、学分及内容要求相同或低于原所学专业的课程。
(四)已取得省外高等教育自学考试毕业证书的考生可凭毕业生登记表申请办理课程代码和名称完全相同的课程免考。
(五)各类高等学校的专科及以上结业生、肄业生、退学生报考高等教育自学考试各专业,可以免考同一学历层次的课程名称相同、学分和内容要求相同或低于原所学课程的自考思想政治理论课和公共基础课。
三、非学历证书免考规定(免考对应表见附件2)
(一)英语类证书考试
1.全国英语等级考试(PETS)
参加全国英语等级考试(PETS)二级及以上笔试成绩合格者,可免考英语(专)(13124);参加全国英语等级考试(PETS)三级及以上笔试成绩合格者,可免考英语(专升本)(13000)。
2.全国大学英语四、六级考试(CET)
获得大学英语四级及以上证书者或成绩不低于425分者可免考英语(专)(13124)、英语(专升本)(13000)。
(二)计算机类证书考试
1.全国计算机等级考试(NCRE)
获得全国计算机等级考试(NCRE)一级及以上合格证书者,可免考计算机应用基础(00018)、计算机应用基础(实践)(00019);获得全国计算机等级考试(NCRE)二级及以上证书者,可免考管理系统中计算机应用(00051)、管理系统中计算机应用(实践)(00052)。
2.全国计算机应用水平考试(NIT)
获得全国计算机应用水平考试(NIT)各模块之一合格证书者,可免考计算机应用基础(00018)、计算机应用基础(实践)(00019);获得全国计算机应用水平考试(NIT)“管理系统中信息技术的应用”模块合格证书者,可免考管理系统中计算机应用(00051)、管理系统中计算机应用(实践)(00052)。
四、免考说明
(一)课程说明
1.思想政治理论课包括:习近平新时代中国特色社会主义思想概论(15040)、毛泽东思想和中国特色社会主义理论体系概论(15041)、思想道德与法治(15042)、中国近现代史纲要(15043)、马克思主义基本原理(15044)。
2.公共基础课包括:大学语文(04729)、高等数学(经管类)(13125)、高等数学(工专)(00022)、高等数学(工本)(00023)、概率论与数理统计(经管类)(04183)、线性代数(经管类)(04184)、概率论与数理统计(工)(13174)、物理(工)(00420)、物理(工)(实践)(00421)、英语(专)(13124)、英语(专升本)(13000)、计算机应用基础(00018)、计算机应用基础(实践)(00019)。
(二)学分说明
自学考试课程标注的学分,每学分相当于18学时。
(三)各类高校的选修课、辅修课,非学历教育的培训、进修课程及不做考试要求的其他类考查课程均不在免考申请范围。
(四)免考课程累计学分不超过专业毕业要求总学分的一半。
(五)在我省考籍库中已有的高等教育自学考试课程合格成绩可在不同专业使用。已取得合格成绩的课程不予办理免考。
五、免考办理手续
参加安徽省高等教育自学考试,符合课程免考条件的,需由考生在申请办理毕业手续时同时申请。
符合免考条件的考生,办理免考时需提供以下材料:
(一)用于免考的毕业证书或等级证书原件;
(二)成绩证明(须含:课程名称、学时或学分、成绩),可以是以下两种形式:
(1)原毕业学校的学籍表或成绩表复印件,并加盖毕业学校或教务处的公章;或由毕业学校教务处出具的成绩证明原件;
(2)人事档案中本人原毕业学校的学籍表或成绩表复印件,并加盖组织或人事部门的公章。
六、伪造、涂改和提供假证明材料者,按国家有关规定严肃处理。
七、本规定自2026年起实施,与本规定不一致的,以本规定为准。本规定由安徽省教育招生考试院负责解释。
附件:1.学历课程免考对应表
2.非学历证书课程免考对应表

热门推荐:
自考有疑问、不知道如何选择主考院校及专业、不清楚自考当地政策,点击立即了解>>
推荐阅读:

· 











