青海省2026年上半年高等教育自学考试成绩发布及毕业申请的通告
2026-04-24 来源:教育在线
【导语】教育在线自学考试频道了解到青海省教育考试网印发《青海省2026年上半年高等教育自学考试成绩发布及毕业申请的通告》已公布,具体如下:
青海省2026年上半年高等教育自学考试成绩发布及毕业申请的通告
根据工作安排,青海省2026年上半年高等教育自学考试成绩及毕业申请时间已确定,现将有关事项通告如下:
一、成绩发布
(一)发布时间
青海省2026年上半年高等教育自学考试成绩将于4月27日9时发布,届时考生可登录青海省自学考试考生服务平台(https://zxks.qhjyks.com:9527/login,以下简称服务平台),点击“查询-当次考试成绩”查看成绩。需要《课程合格证》的考生,可在服务平台自行打印。
(二)成绩复核
对考试成绩有疑义的,请考生本人于4月27日9时至29日18时在服务平台提交复核申请后持身份证原件到报考考区填写成绩复核申请表(工作日上班时间内),本人未到考区填写申请表者视为放弃成绩复核。考生可于4月30日18时后登录服务平台查询成绩复核结果。
(三)其他事宜
成绩公布后,请考生及时联系主考学校,按学校要求报名参加实践性环节考核或毕业论文答辩。
二、毕业申请
(一)时间安排
1.网上申请:5月25日9时至5月28日12时;
2.现场审核确认:5月25日9时至5月28日18时(工作日上班时间内)。
(二)申请方式
请考生登录服务平台提交毕业申请(具体操作步骤参阅《青海省高等教育自学考试毕业申请操作指南》,无需等待审核)后携带相关材料前往考区现场审核确认(他人不得代办)。未按规定时间进行现场审核确认的本次不再补办,可参加下一批次毕业申请。
(三)申请条件和所需材料
1.毕业申请条件详见《青海省高等教育自学考试毕业审定工作实施细则(试行)》和《青海省高等教育自学考试专业考试计划》。2026年起,请考生按照上述专业考试计划申请毕业,且只能用考试计划中的旧课程顶替新课程。如考试计划中含有英语(专)或英语(专升本),考生可选考合计不少于7学分(门数不限,须未曾用于申请自学考试毕业证书)的其他课程顶替。使用其他课程顶替英语(专升本)是否影响学位申请请提前咨询主考学校。
2.现场确认须提交材料:
(1)有效期内的居民身份证原件及复印件1份;
(2)申请本科毕业的考生,前置学历验证通过的,须提交专科(或以上)《教育部学历证书电子注册备案表》或《中国高等教育学历认证报告》1份。
备案表或认证报告中的“姓名”“身份证号”必须与服务平台考籍电子档案信息一致。不一致的,姓名属于曾用名的须提供标有曾用名的户口薄原件及复印件1份或有效期内的户籍证明原件1份;考生变更身份证号码的,须提供公安部统一印制的《公民身份证号码更正证明》原件1份。
3.请申请本科毕业的考生安装登录“学信网”手机APP,扫描二维码并选择用于自考本科毕业申请的前置学历信息,授权学信网将本人学历信息推送给服务平台。
4.如在服务平台查询不到前期已合格的实践课或毕业论文成绩,请考生于5月15日12时前联系主考学校录入成绩。考生可于5月24日18时后登录服务平台查看主考学校审核通过的实践课或毕业论文成绩。未在规定时间内联系主考学校录入成绩导致无法按期申请毕业的,责任由考生自负。
5.请考生按照《青海省高等教育自学考试毕业证书电子注册图像采集规范及信息标准》提前准备符合要求的图像。建议考生前往专业照相馆采集信息,不要使用修图软件等自行制作。如因考生上传不符合标准的图像信息导致未能通过教育部复核的,本次不再补办,可参加下一批次毕业申请。
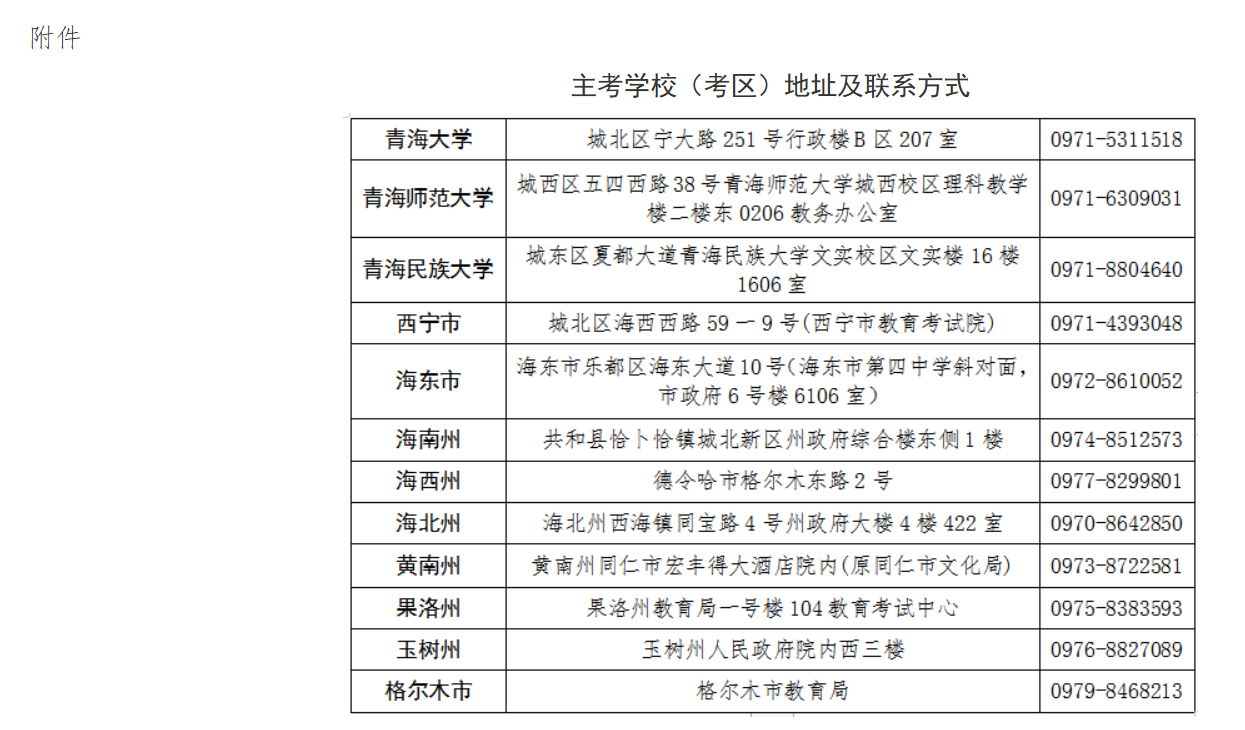
附件:主考学校(考区)地址及联系方式
青海省教育招生考试院
2026年4月24日

热门推荐:
自考有疑问、不知道如何选择主考院校及专业、不清楚自考当地政策,点击立即了解>>
推荐阅读:












