西安培华学院应用型课程改革的探索——这门课,学了就能用!用了就出彩!
				
				
				在西安培华学院应用型课程改革的探索中
总有打破校园与行业壁垒的实用课堂 
让知识从课本走向实践
用实操教学搭建起成长桥梁
秦选龙教授的《证券投资技术分析》课程
王淑芳副教授的《计算机辅助工程造价》课程
正是这场教学变革中的生动实践
这堂课“玩真的”!
“买入!”“再看看技术指标!”
“这个组合的风险得控制一下”
走进秦选龙教授的《证券投资技术分析》课堂
听不到枯燥的理论灌输
直接置身于真实的证券交易大厅
屏幕上是实时跳动的行情数据
同学们分组讨论着投资策略
手边的实训报告记录着模拟交易的盈亏得失
这门充满烟火气的课堂
让学生直呼“学到了真本事”

  “课程跟着岗位走”
  “以前觉得证券投资离自己很远,直到上了秦老师的课,才发现知识能直接用在实操里”,金融工程专业的学生周文敏说道。秦老师针对传统课程“重理论、轻实践”的痛点,积极推进课程重构,把“课程内容的知识体系”变成“岗位需求的技能体系”。


  课程不再是按章节罗列知识点,而是围绕“个人理财、证券经纪人、客户经理、基金经理”四大职业角色设计学习任务。从债券交易到金融衍生品操作,从基本面分析到投资组合构建,每个模块都对应真实工作场景。“我们要让学生拿着课本就能对接岗位,走出课堂就能上手工作”,秦老师的课程设计思路很明确。

  “引进来,走出去”
  “这门课最惊喜的是能接触到行业一线资源”,刚通过基金从业资格考试的李星浩说。在学校组织搭建的“政-产-学-研-创”五位一体合作平台中,秦选龙结合专业特色积极探索,多次组织企业导师进课堂、参与新生教育、开展专题讲座。行业专家带着最新的市场动态和实战经验走进来,学生们通过企业实习走出去,实现了“校企双导师”的育人模式。


校企合作走访
  在他的引导下,学生们不仅收获了专业技能,更培养了关键能力:面对盈亏波动时的心态调整能力,分析市场趋势的逻辑思维能力,团队协作中的沟通协调能力。“这门课让我明白,投资不仅是数字游戏,更是对心态和格局的考验”,学生权嘉怡说。


  秦选龙老师深耕教学一线多年,作为教授、正高级经济师、硕士生导师、市场营销专业带头人,有着丰富的科研和实践经验,主持9项国家级课题,出版专著和教材3部,指导学生参加学科竞赛获得国家级奖项25项。秦选龙老师常说:“我们培养的不是炒股大神,而是有专业素养、有风险意识、有职业能力的应用型人才”。
  让学习“活起来”
在3104机房内.是王淑芳副教授的《计算机辅助工程造价》课堂,没有传统的板书与冗长的理论,取而代之的是此起彼落的键盘声,屏幕上旋转的建筑模型和小组间热烈的讨论。这里是一个让图纸“活”起来,让造价“动”起来的创新空间。

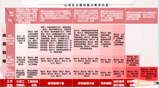
  一门课,四大模块
  “项目为载体、能力为主线、思政为引领”,王淑芳老师重构了课程的核心逻辑。“建筑工程计量→建筑工程计价→装饰工程计量→装饰工程计价”四大教学模块层层递进,以“阶梯式任务”的形式展开课程内容:从柱、梁、板等基础构件的建模练习,到运用GCCP6.0云计价软件编制招标最高限价,再到处理设计变更、现场签证等真实场景问题。“每节课都有明确的目标,学完就能用”,这是工程造价专业学生吴忧对课程的评价。


  BIM、AI辅助教学等前沿技术的引入,更让学生提前触摸到行业的“数智化”未来。工程造价专业的杨艺鹏同学说:“王老师讲软件不绕弯子,知道我们最需要什么。现在拿到一个项目,我能自己用BIM拆算量,比原来强太多了。这些在课本上都是模糊的,现在实打实能上手。”

  90%获奖率见证实力
  “课赛互促”让这门课充满竞技活力。王淑芳老师将国家级BIM大赛、数字建筑创新应用大赛的内容融入教学,整理专属试题库,带着学生备赛、参赛。
  从课堂任务到竞赛真题,从小组对练到全国赛场,学生在一次次打磨中提升技能。王老师多年来指导学生参加国家级赛事,90%以上的获奖率是最好的证明。“备赛时,老师会逐一对我们的建模细节、计价规范进行指导,连一个数据的误差都不放过”,获奖学生程情回忆道。
  “岗课赛证+思政融通”
  “岗课赛证+思政融通”是这门课的鲜明标签,校企合作让“岗课融合”落地生根。王淑芳老师深入企业调研、挂职,将企业真实项目转化为教学案例——呼伦贝尔旱作高标准农田建设的咨询服务、开封火电中学改造的造价核算,这些曾经的产学研项目,都成了学生课堂上的“实战题”。

校企共同授课
  校企共建的资源库更是宝藏:上百份真实工程图纸、阶段模型库、实操视频库,让学生随时能调取资料练习。企业导师走进课堂共讲实操技巧,学校教师深耕理论与规范,双向互补让教学既有“深度”又有“温度”。“以前觉得造价是纸上谈兵,直到跟着老师做真实项目,才懂什么是对数据负责”,参与过产学研项目的税昱彤同学这样说。


  图纸资料库、模型库
  “造价不仅是算数字,更要守底线、有担当”,王淑芳老师将思政教育悄悄融入教学全过程。通过“中国速度”工程案例视频,培养学生的家国情怀;在工程量计算、报价编制中,强调诚信意识与责任精神;小组协作完成项目时,引导学生学会沟通与互助。 
  王淑芳老师拥有副教授、国家注册一级造价师、一级建造师等多重专业身份,同时也是标准编审研制专家。这份对专业的精深追求,同样体现在她的教学工作中:100%的教学评价优良率、8项教学竞赛大奖,以及“四有好老师”“优秀指导教师”等荣誉称号,都是她育人初心的最好证明。
  两门课程虽聚焦不同领域,却共同践行着学校应用型改革的核心逻辑:以行业需求为靶点优化课程体系,以实践项目为纽带激活教学效能,以岗位标准为标尺校准育人方向。从商科的金融实操、工科的工程落地,到文科的创意转化、医科的临床适配,培华通过构建“岗位—课程—项目” 三位一体的育人矩阵,打破了学科壁垒与校企边界,形成了“一门课程一个实践载体、一个专业一个产业对接点”的改革特色。
  这种以能力本位为核心的课程革新,不仅让学生在“学中做、做中悟” 中积累可迁移的职业素养,更构建起“协同育人共同体”的教育新生态,为社会输送了一批批“上手快、留得住、能发展”的高素质应用型人才,更以持续深化的改革实践,为高等教育转型提供了兼具温度与力度的“培华样本”。
免责声明:
    ① 凡本站注明“稿件来源:中国教育在线”的所有文字、图片和音视频稿件,版权均属本网所有,任何媒体、网站或个人未经本网协议授权不得转载、链接、转贴或以其他方式复制发表。已经本站协议授权的媒体、网站,在下载使用时必须注明“稿件来源:中国教育在线”,违者本站将依法追究责任。
② 本站注明稿件来源为其他媒体的文/图等稿件均为转载稿,本站转载出于非商业性的教育和科研之目的,并不意味着赞同其观点或证实其内容的真实性。如转载稿涉及版权等问题,请作者在两周内速来电或来函联系。
                
                    



中国教育在线
            
    
      